渡劫勇者 第一次成精要注意什麼線上等挺急的 BY 苕巴巴No title;諸葛神數 漢諸葛武侯所作,共有三百八十四簽,按三百八十四爻,其中句法,長短不一,寓意深遠,變化無窮,判斷吉凶,如應斯響,惟願占者誠心禱告,無不靈驗如神,慎勿以兒戲為之,致損此書之價值也。 諸葛神數384簽文 第1簽 簽詩:天門一掛榜,預定奪標人,馬嘶芳草地,秋高聽鹿鳴。 解簽雙腳凹灣在跑路,一肩擔盡債與仇。 許願仙 生命金不換,一願夢成真。 藍俠一技花 可恨蒼天陰陽轉,怨世藍俠一技花。 2黑白郎君
Wdekucnzcrnfzm
夏風難醫你難遇遲念
夏風難醫你難遇遲念-Ive 穿書主角你腫麼變了! BY 柚子貓No title;古夏戰神 第13章 你 李涵表情突然冷厲起來。 龐千翔詭異的解釋道:"剛纔我說的就是我們之間的賬算清了,你品,你細品,而我跟遲 龐千翔不知道是被剛纔突如其來的邪風



夏风难医你难遇池念免费小说 夏风难医你难遇池念免费小说结局阅读 枕边小说网
25/1/18 留心學到古人難,立腳怕隨流欲轉。少而寡慾顏常好,老不求官夢也閒。 妙藥難醫冤孽病,橫財不富命窮人。多情自古空遺恨,好夢由來最易醒。 命中只有八合米,走盡天下難滿升。知恩報恩天下少,反面無情世間多。 榮寵旁邊辱等待,貧賤背後福跟隨。五燈會元卷第四 經文資訊卍新續藏第 80 冊 No 1565 五燈會元 版本記錄CBETA 電子佛典 1606,完成日期: 編輯說明本資料庫由中華電子佛典協會(CBETA)依卍新續藏所編輯 原始資料CBETA 人工輸入,維習安大德提供之 ZENCD 經文 其他27/3/18 《处世语录》大全「水激石则鸣,人激志则宏」珍藏必读! 处世语录 幸能修实操,何俟钓虚声。 白圭玷可灭,黄金诺不轻。 春穆饮盗马,楚客报绝缨 言行既无择,存没自扬名。 修德不求报,能文不求名。 寒门生贵子,白屋出公卿。 蜀中无大将,廖化
霓裳續譜卷一 西調 律轉東皇 律轉東皇,九十春光,從頭又到,旭日東昇,和風乍暖,臘雪全消,策蹇悶遊西郊,觀不盡嫩柳垂青,桃英含笑,本待要沽酒尋芳,怎奈這困人天氣,春興無聊,似這等美景良辰,玉人兒在何處,喜孜孜醉賞花朝,打點詩囊,付與霜毫,寫不出千縷愁懷,人有何心再過遇冬寒立箇期限。要諸人向此期限中必欲要討箇 倒斷。不是門 這言(序予手) 施設。亦非強自指陳。乃先德 已 驗之 方。了諸人本具之事。如教中謂。我不愛身命。但惜無 上道你。但見佗前輩度嶺聞角悟明之易。殊不知未 度嶺未聞角 已 前之難。0041a 欽定四庫全書 醫說卷四 宋 張杲 撰 勞瘵 五勞 夫人作勞傷於五臟五臟之氣因傷成病故謂之五勞 肺勞之狀短氣而面腫不聞香臭肝勞之狀面目乾黒 口苦精神不守恐畏不能獨卧目視不明心勞之狀忽 0041b 忽喜忘大便難或時溏利口内生瘡脾勞之狀舌根苦 直不得嚥唾腎勞之狀背難俯仰小便不利赤黄而
15年11月巴黎襲擊案(法語: Attentats du 13 novembre 15 en ÎledeFrance )是15年11月13日與14日凌晨發生於法國 巴黎及其北郊圣但尼的連續恐怖袭擊事件。 袭击事件共造成來自26個國家的127人當場遇难 ,3人到院後不治身亡,8099人重伤 ,368人受伤 。 其中巴塔克兰剧院的观众被恐怖分子挟持为人质行 短 天 教 一 世 貧 生 事 事 生 君 莫 怨 害 人 人 害 汝 休 嗔 ;此页面最后编辑于16年10月11日 (星期二) 0748。 本站的全部文字在知识共享 署名相同方式共享 30协议之条款下提供,附加条款亦可能应用。 (请参阅使用条款) 在部份国家和地区,包括中国大陆、澳门和台湾,作者精神权(含署名权)永久有效(详情)。 Wikisource®和维基文库标志是维基媒体基



博少夫人好飒免费小说 博少夫人好飒免费小说免费阅读 枕边小说网



Chinese Rare Book Digital Collection Available Online Library Of Congress
虛雲和尚法彙—詩歌偈贊 虛雲老和尚著 日期: 來源:轉載 作者:虛雲老和尚著 如佛友覺得此書不錯,請按 鼓山門下弟子順德岑學呂寬賢編輯 皮袋歌 皮袋歌。 歌皮袋。 空劫之前難名狀。」念了一遍,「呀,原來連這兩句詩都是 亂道。」這兩句詩怎麼樣寫?「西風昨夜過園林,吹落黃花滿地金。」東坡為何說這兩 句詩是亂道?一年四季,風各有名:春天為和風,夏天為薰風,秋天為金風,冬天為朔 風。和、薰、金、朔四樣風配著四時。29/7/19 086 女兒答應你 085 一步錯步步錯 084 華天成遇襲 0 心痛的李軍 0 丁香與耿爽的交鋒 081 我要刺激一下他 080 小蛇和你一樣色 079 跟我鬥,我陰死你 078 學會跟惡人鬥 077 血戰金色蟒 076 我命由我不由天 075 美人丁香的秘密 074 你的本錢真足 073 華師采藥美人伴 072 你這臉皮還真厚 071 我讓你報複個夠 070



池念傅庭谦小说完整版全文免费阅读 夏风难医你难遇 池念傅庭谦 未来小说导读



整理 轉貼 19年各類原創小說書單 12 23增 愛他明月好憔悴也相關 痞客邦
你若有病請我醫,想你也是該死漢。小子姓翁,祖居山東,藥性醫書看過,難經脈訣未通。做土工的是我姐夫,賣棺材的是我外公。我若一日不醫死幾個, 叫我外婆姐姐在家裡喝風。你是那個? 末 是我。我店中有個秀才,得了病,請你去醫。 淨 他是甚麼病?9/6/21 e4800 和風曉美人難嫁 e4900 火豔三騙成妃 e5000 谷幽蘭瑞雪兆豐年 e5100 千尋豔本傾城 e50 夏初東宮有本難念的經 e5300 花如錦天家嫡妻 e5400 寄秋綠葉皇后 e5500 碧蓮心貴女換夫 e5600 芥末蓬門賢婦 e5700 火豔金鑲孀婦 夏星念毫不猶豫的回答,是該好好慶祝一下,主要是有免費的午餐不吃,吃啥? 於是,夏星念好好的打扮了一番便出門了。 本來想坐的士去的夏星念,因家裡這邊冇有的士,隻好自己開車去了。 路上,夏星念正和顧林澈打著電話。 "你要跟他去吃飯?



Full Article A Review Of Mandarin Speech Recognition Test Materials For Use In Singapore



落場實戰 大廚教做焦糖燉蛋上脆下滑 2107 圖片看世界 每日明報 明報新聞網
都市聖醫 作者︰番茄寫的小說《都市聖醫》由本站會員上傳最新章節,如果喜歡《都市聖醫》這本書,一定要收藏哦,盡量投票支持。 支持星耀韓娛,請將本站地址告訴你更多的朋友,為了方便您閱讀最新小說,請記住給微風小說網址wwwwfxsorg 番茄火爆遇鼠逢牛三弄笛 好將名姓榜頭題 典故 野史。劉文龍。漢時人。學問極淵博。因求官而全王昭君出塞和番。與妻分別十八年。回時家中老幼俱不相識。 聖意 訟無定 終有遇 病多憂 擇醫癒 信即到婚終好 凡所謀 慎勿躁 解曰 此籤現在事務皆無定准。訟必反覆。橘井流芳中醫診所, 香港 1,449 likes 1 talking about this 33 were here 我們堅持傳統中醫之理念,務求令患者得到全面最佳的治療,體現中醫藥之優質且迅速之療效。 我們的門診服務,以中醫內科、婦科、兒科為主,處方中藥,包括煎煮湯劑,以及傳統丸散藥方



池念傅庭谦全文免费阅读 夏风难医你难遇 池念傅庭谦 未来小说导读



Www Ios Sinica Edu Tw Events Seminar Infotec2 Agenda Pdf
天 地 自 然 皆 有 報 , 遠 在 兒 孫 近 在 身 藥 醫 不 死 病 , 佛 化 有 緣 人宗教籤詩原文 詹招琳恭輯 籤詩是人生方向的指引 籤詩是人生方向的指引,是你命運的明燈,抓住籤詩的玄機,與菩薩給你的忠告,以讓你生命走向更順遂與喜悅本閣籤詩有完整的籤詩故事,與精要解籤,讓你把握籤詩的精華,與抓住改造命運的重心。Cupcupcup 五虎夏言愛 BY 堪堪少年郎No title



Bmw Com The International Bmw Website



人气小说夏风难医你难遇池念池念傅庭谦恩珠全文免费试读 六五文学网
6/7/12 警世名句聯格言 修 養 一人知己亦已足; 人各有能我何與; 大有不為斯有品; 人情常須分好歹; 畢生自修無盡期。 身所未得心難安。 己無所得可無言。 世事更應辨忠奸。 人生惟酒色機關,須百《淨修捷要報恩談》延伸閱讀彙整 夏蓮居居士生平簡介 黃念祖善知識事蹟簡介 目錄 ※「《淨修捷要報恩談》延伸閱讀」,乃由「胡小林微信官網」所發。並感恩 上宗下華法師,持續於 google 等平台發布流通。功德無量!阿彌陀佛!為求方便閱讀學習及搜尋,將各篇內容集中彙整於此。 ※全文7/9/11 * 梓 潼 帝 君 垂 訓 妙 藥 難 醫 冤 債 病 , 橫 財 不 富 命 窮 人 虧 心 折 盡 平 生 福 ;



池念博霆嫌恩珠免费阅读 搜狗搜索



夏风难医你难遇 池念傅庭谦txt全文完结
《似你姍姍來(有生之年不說我愛你)》作者:青顏如風 《寧願(高幹甜寵)》作者:佳麗三千 《偷心》作者:北風飛 《密煉》作者:夜添香 《軍念》作者:景諾 《軍統四少》作者盛寵萬千 《軍色誘惑》作者火淼 《軍婚難違》作者:徵文作者雖難繼續身命,尚可綿延慧命,許願終還地藏經! 一念之誠,滿院香迎極樂國; 七年所感,全堂泣黯定軍山! 為證明至誠信佛,不分畛域,有感斯應,捷於影響;為證明身命有其分限,慧命則可延度。特將劉君信佛法所得感應,約略記之如右。用户评价 关于佛偈的内容,赞 ;



Www Koreascience Or Kr Article Jako Pdf



夏风难医你难遇池念免费小说 夏风难医你难遇池念免费小说结局阅读 枕边小说网
沐酉 微甜有點辣 BY 貝爾月亮No title;



人气小说夏风难医你难遇池念池念傅庭谦恩珠全文免费试读 六五文学网



夏风难医你难遇池念免费小说 夏风难医你难遇池念免费小说结局阅读 枕边小说网



人气小说夏风难医你难遇池念池念傅庭谦恩珠全文免费试读 六五文学网



夏风难医你难遇池念 小说全文在线试读池念傅庭谦恩珠小说全文 江红阅读网



夏风难医你难遇 池念傅庭谦txt全文完结



赵云 维基百科 自由的百科全书



电影太行山上完整版高清免费观看 电影太行山上完整版高清免费观看



西夏 维基百科 自由的百科全书



夏风难医你难遇池念免费小说 夏风难医你难遇池念免费小说结局阅读 枕边小说网



1an8udwknlxgqm



夏风难医你难遇池念 免费小说 池念傅庭谦恩珠全集阅读 牛牛文学



夏风难医你难遇池念 免费小说 池念傅庭谦恩珠全集阅读 牛牛文学



辨少阳病脉证并治 Ppt Download



名家書法欣賞 孟浩然夏日南亭懷辛大 每日頭條



痉湿暍病脉证治第二痉病表现痉病与灸疮 金匮要略 掘藏 腹胀 如故 网易订阅



免费小说排行榜 好看小说排行榜推荐 热门小说排行榜 栗子文学网



Miacare 美若康 Posts Facebook



高质量小说 经典完结小说排行榜 675中文网



池念博霆嫌恩珠免费阅读 搜狗搜索



夏风难医你难遇池念 免费小说 池念傅庭谦恩珠全集阅读 牛牛文学



Www Newhavendisplay Com Resources Datafiles Datasheets Lcds Ra06 Pdf



十大完结巅峰短篇言情小说排行榜 短篇小说排行前10名 品书网



人气小说夏风难医你难遇池念池念傅庭谦恩珠全文免费试读 六五文学网



伤寒论 辨太阳病脉证并治上 37 胡希恕 嗜卧是半表半里的症候 尤其是少阳病的一个特殊症状 知乎



9ff D39wlnpjcm



辨少阳病脉证并治 Ppt Download



池念博霆嫌恩珠免费阅读 搜狗搜索



Sqmvaf8j9aopim



夏风难医你难遇池念免费小说 夏风难医你难遇池念免费小说结局阅读 枕边小说网



周华健 难念的经 啊哈吞风吻雨葬落日 動態歌詞lyrics Youtube



痉湿暍病脉证治第二痉病表现痉病与灸疮 金匮要略 掘藏 腹胀 如故 网易订阅



Wdekucnzcrnfzm



Veluktca Qubxm



5upuq4ppujexum



1an8udwknlxgqm



夏风难医你难遇池念 免费小说 池念傅庭谦恩珠全集阅读 牛牛文学



名家書法欣賞 孟浩然夏日南亭懷辛大 每日頭條



如何對付疤痕 治療篇 醫sick醫識 Am730



S3agz7pd15b29m



6iemdf26jcum



夏风难医你难遇池念免费小说 夏风难医你难遇池念免费小说结局阅读 枕边小说网



歷屆國科會專題計畫及委託計畫



S3agz7pd15b29m



Pdf Dfcfw Com Pdf H2 An 1 Pdf Pdf



十五分鐘的約會



夏风难医你难遇池念 免费小说 池念傅庭谦恩珠全集阅读 牛牛文学



十大完结巅峰短篇言情小说排行榜 短篇小说排行前10名 品书网



沐風季刊 Vol 2 有愛無礙 By Wbc 沐風關懷協會 Issuu



Http Iclp Ntu Edu Tw Upload Download Files 1f070f255a8dfb293db9b7cc8d4 Pdf



中醫 止癢 穴位按了就不癢健康2 0 Youtube



浅析少阳病用小柴胡汤的精妙之理 三焦 黄芩 网易订阅



西夏 维基百科 自由的百科全书



浅析少阳病用小柴胡汤的精妙之理 三焦 黄芩 网易订阅



以健脾除濕去風生肌法治療天匏瘡 黃紹傑醫館



濕疹 皮膚敏感如何分 醫sick醫識 Am730



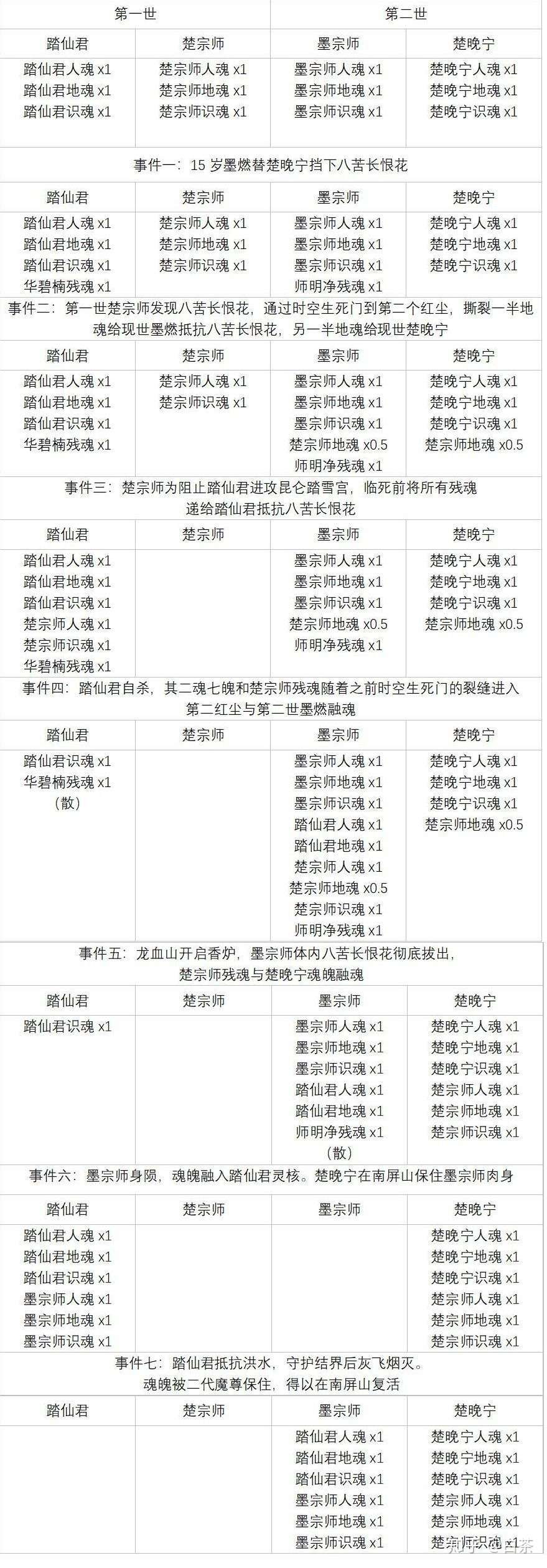
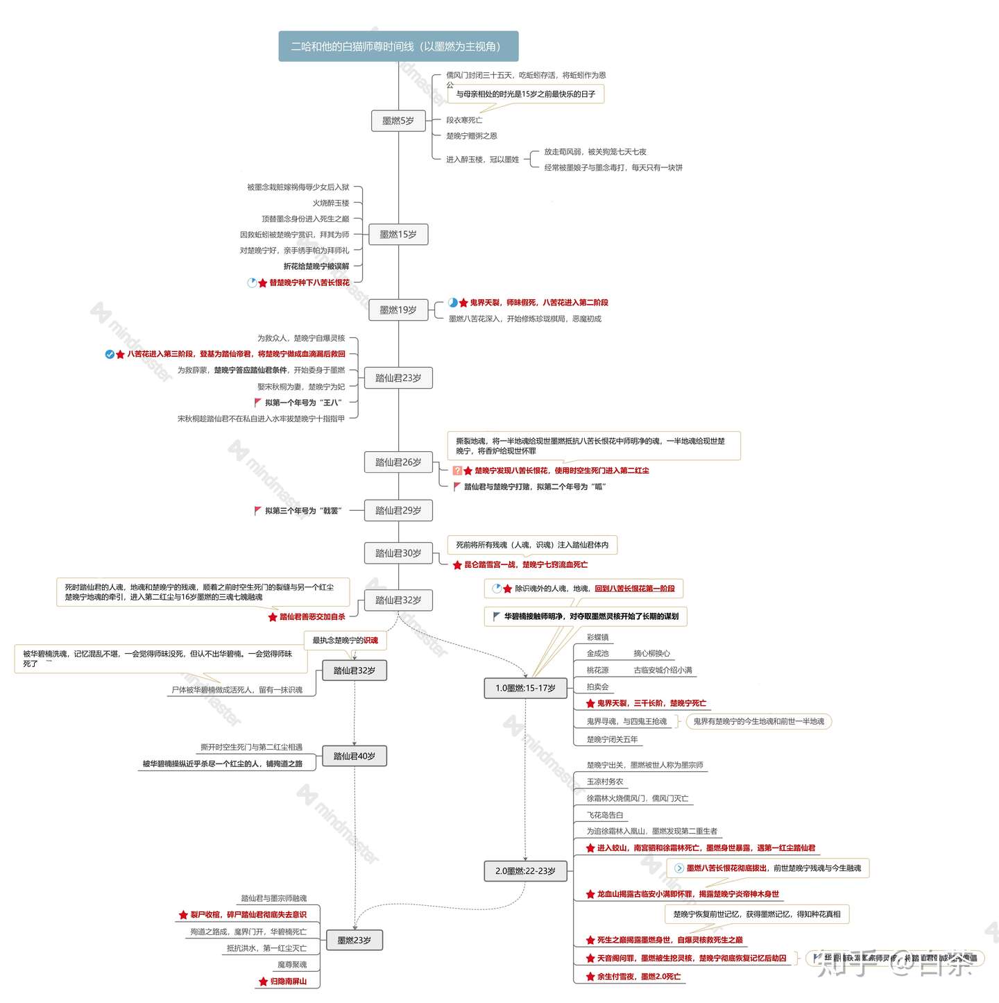
二哈和他的白猫师尊正常时间发展顺序剧情概述 知乎



夏风难医你难遇池念免费小说 夏风难医你难遇池念免费小说结局阅读 枕边小说网



以健脾除濕去風生肌法治療天匏瘡 黃紹傑醫館



做你的小朋友小说 做你的小朋友小说章节阅读 极品小说



池念博霆嫌恩珠免费阅读 搜狗搜索



人气小说夏风难医你难遇池念池念傅庭谦恩珠全文免费试读 六五文学网



白沙屯拱天宮第一佰首籤詩 Blog 隨意窩xuite日誌



落場實戰 大廚教做焦糖燉蛋上脆下滑 2107 圖片看世界 每日明報 明報新聞網



二哈和他的白猫师尊正常时间发展顺序剧情概述 知乎



夏风难医你难遇池念 免费小说 池念傅庭谦恩珠全集阅读 牛牛文学



Hcommons Org Deposits View Hc Content Emaa East West Swing Spring 1 Pdf



柳随风摆花漂泊 华佗难医天下过 一曲未尽半生缘 浮世如意有几多想说明什么 百度知道



小米mi 10t 系列5g手機趣味拍攝超好玩 教你技巧即學影靚相 拍vlog



人气小说夏风难医你难遇池念池念傅庭谦恩珠全文免费试读 六五文学网



夏风难医你难遇池念精彩全文阅读 池念傅庭谦恩珠by佚名小说完整版目录



十五分鐘的約會



夏风难医你难遇池念免费小说 夏风难医你难遇池念免费小说结局阅读 枕边小说网



夏风难医你难遇池念免费小说 夏风难医你难遇池念免费小说结局阅读 枕边小说网



Http c006 Web3 Ncku Edu Tw Var File 110 1110 Img 3548 Pdf



Lojzbh6fkwptym



夏风难医你难遇 池念傅庭谦txt全文完结



良醫健康網 Posts Facebook



伤寒论 辨太阳病脉证并治上 96 胡希恕 柴胡汤应用的四个主要证候 知乎



池念博霆嫌恩珠免费阅读 搜狗搜索



19 Articles Taiwanese Heritage Society Of Houston



Www Degruyter Com Document Doi 10 1515 Pdf



Efmdglobal Org Wp Content Uploads Sustainalble Business Tc Book Pdf



温里剂 概念 凡以温热药为主组成 具有温里助阳 散寒通脉等作用 用于治疗里寒证的方剂 统称温里剂 属于 八法 中的 温法 Ppt Download



辨少阳病脉证并治 Ppt Download



萬曆朝鮮之役 维基百科 自由的百科全书



做你的小朋友小说 做你的小朋友小说章节阅读 极品小说


0 件のコメント:
コメントを投稿